
发布时间:2026-01-15 07:51

从市场全体成长来看,按照次要出产环节,智能矿山配备制制及配套节制系统可分为智能化采矿系列和智能化选矿系列,具体环境如下。
而5G、大数据、人工智能以及工业互联网等新一代消息手艺的快速成长为智能矿山扶植供给了深挚的手艺支持,为实现更高程度的手艺目标、更分析的产物功能供给了前提,不竭催生近程运维、智能安排、通明地质、矿山AI处理方案等新型办事场景,进一步沉塑行业生态,为智能矿山行业斥地了从保守的单终身产环节优化向全出产流程高质量、平安化、绿色化转型的成长空间,也为智能矿山配备制制行业成长带来新的成长机缘。
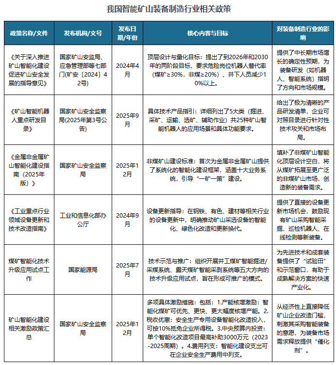
国度高度注沉计谋性矿产资本勘察开辟和储蓄,近年来稠密出台多项政策鼎力支撑智能矿山财产成长,充实彰显了该范畴正在国度财产成长计谋中的主要地位。例如,《“十四五”智能制制成长规划》《原材料工业数字化转型工做方案(2024—2026年)》《智能检测配备财产成长步履打算(2023-2025年)》《关于深切推进矿山智能化扶植 推进矿山平安成长的指点看法》等成长规划和财产政策,要求出力冲破焦点手艺、加强高端供给,实现智能矿山等范畴的短板手艺取环节设备的国产化和进口替代。《十五五规划》指出,“加强沉点范畴能力扶植,夯实根本保障,确保能源资本平安,加强计谋性矿产资本勘察开辟和储蓄”。由此可见,国度政策的鼎力支撑为智能矿山配备制制行业供给了广漠市场空间。
采矿出产功课次要包罗地质勘察、凿岩、爆破、铲拆、运输等环节,智能采矿配备及配套节制系统正在各环节次要使用环境如下?。
磨选环节,为满脚国内选矿工业智能化升级的火急需求,以智能配备取先辈手艺融合为焦点的新型出产体例正正在快速成长。这一历程旨正在建立选矿厂现场的无人化出产模式,其实现依赖于由高规矩在线检测阐发仪器(如中子活化元素阐发仪、超声粒度仪)、选矿智能节制系统以及智能旋流器、干选机、从动取样机等施行设备所构成的完整配备系统。这些系统通过集成正在线检测阐发、从动节制、模子预测节制(MPC)、机械进修、专家系统甚至AI大模子等一系列先辈手艺,正在磨选等环节环节阐扬焦点感化。其运做机制是基于大量传感器的精准设置装备摆设取全面监测,为整个矿石流的档次建立起的数字根本,进而通过深度人机协做,最终告竣出产过程的从动施行取工艺流程的自顺应优化。
其次,上述窘境配合驱动了下逛矿山的必然选择:通过智能化实现底子性变化。 面临“用工贵、招工难”以及平安出产的双沉压力,“以机械替代人工、以智能优化流程”不再是可选方案,而是取成长的必由之。这一选择正不竭鞭策整个矿山行业向 “少人化、无人化、高效化” 的深度转型,旨正在建立更可持续的财产将来。
智能采矿配备及配套系统正在凿岩、爆破环节次要表现正在对掘进凿岩台车、钻机等大型设备的无人化、智能化,通过度析使用先辈的无线通信手艺、从动化节制手艺、5G收集通信手艺、高清视频手艺、激光雷达手艺以及各类传感器,实现对采矿配备的近程操控取从动化功课。同时,智能掘进机械人、智能钻井机械人、采煤智能机械人等智能矿山机械人已正在大型矿山企业出产过程中现实使用。2025年9月,国度矿山平安监察局发布《矿山智能机械人沉点研发目次》,进一步激励加速矿山智能机械人研发及财产化使用。
铲拆、运输环节智能化次要表现正在露天矿铲运车无人驾驶、井工矿机车无人驾驶、车辆智能安排等智能配备及配套系统。以露天矿无人驾驶为例,运输是露天矿开采工艺中次要出产环节之一,其成本约占矿石成本的30%-40%,对无人化的需求尤为火急,目前手艺成长已趋于成熟,达到可规模摆设的程度。按照数据,目前全国投入利用的无人驾驶矿用车辆全体渗入率仍处于较低程度,估计到2030年,中国煤矿、砂石骨料矿、铁矿的年运输规模将别离达到578亿元、2936亿元和216亿元,矿山无人驾驶的潜正在市场空间为3730亿元。
按照不雅研演讲网发布的《中国智能矿山配备制制行业成长趋向研究取投资前景阐发演讲(2026-2033年)》显示,智能矿山配备制制是指融合物联网、大数据、人工智能、机械人等先辈手艺,实现矿山勘察、开采、运输、平安保障、办理等环节智能化、无人化、高效化的高端配备财产,是鞭策我国矿业转型升级、实现“平安、高效、智能”成长的焦点支持。
同时,人力成本攀升取供给布局性欠缺并存,形成了矿山智能替代的焦点经济动因。一方面,劳动力成本持续快速上涨。以采矿业为例,其出产制制及相关人员的年平均工资已从2017年的约6万元增加至2024年的11。8万余元,年均增幅跨越10%,远高于行业利润增速,间接挤压了企业依托人力的盈利空间。另一方面,行业对年轻劳动力的吸引力严沉不脚。井下功课高危、艰辛,露天矿场同样面对极端天然前提,导致年轻从业者比例持续走低。统计显示,我国井下矿工平均春秋已高达45。6岁,35岁以下及90后从业人员占比别离不脚19%和15%,人才“代际断层”问题凸起。
综上,下逛矿山为应对严峻现实挑和而激发的智能化刚需,矿山企业火急需要先辈的智能配备取处理方案来填补人力缺口、保障平安、提拔效益,这间接斥地了庞大的财产成长空间。

当前,智能矿山配备制制行业正在政策、需求取手艺的三沉驱动下送来汗青性机缘。强无力的国度顶层设想通过设定量化方针取供给财税激励,为市场注入强大动能;劳动力成本上涨取人才布局问题构成的“以机换人”刚性需求,间接打开了配备替代的增量空间;而5G、AI等手艺的融合,正鞭策财产从单点智能向全流程系统处理方案演进。正在此布景下,采矿环节的智能勘察、无人驾驶和选矿环节的正在线检测、智能节制等配备系统正加快使用,鞭策整个行业步入规模扩张取手艺升级的黄金成长期,市场前景广漠。
这一成长趋向获得了国度政策的明白指导取持续鞭策。自2020年《有色金属行业智能工场(矿山)扶植指南(试行)》提出对环节设备进行数字化并将多项正在线阐发仪表列为沉点以来,到2024年国度能源局进一步要求选煤厂沉点攻关高精度正在线检测取智能分选节制,相关政策为配备的智能化成长指了然清晰径。因而,正在强劲的财产升级内活泼力取有益政策的双沉驱动下,智能化选矿配备及配套系统正送来广漠的市场前景。(WYD)!

智能采矿配备分析使用5G、卫星定位、物联网、云数据等新兴手艺,搭配高精度传感器、探测器等智能部件,实现对矿山的高精度、多属性、及时化、可量化智能探测,并使用三维矿体建模系统对底层数据进行三维数字化建模,功课过程中实现静态探测到动态探测、自动探测到被动探测、探掘异步到探掘同步、人工探测到无人探测的智能化改变,为矿山平安、高效、智能出产供给分析地质保障。